Welcome to HobbyPCB
Handcrafted retro PCBs by Paul Bartlett (G3PHB) — 6502 single-board computers, floppy interfaces, VDU boards, and amateur radio modules. Real hobby electronics, designed and built for fun.
About HobbyPCB
My interest in electronics started in 1979 when I built a UK101 from a kit — a British clone of the Ohio Scientific Superboard II, based on the venerable 6502 CPU. I learned machine code, wrote games, and never really stopped.
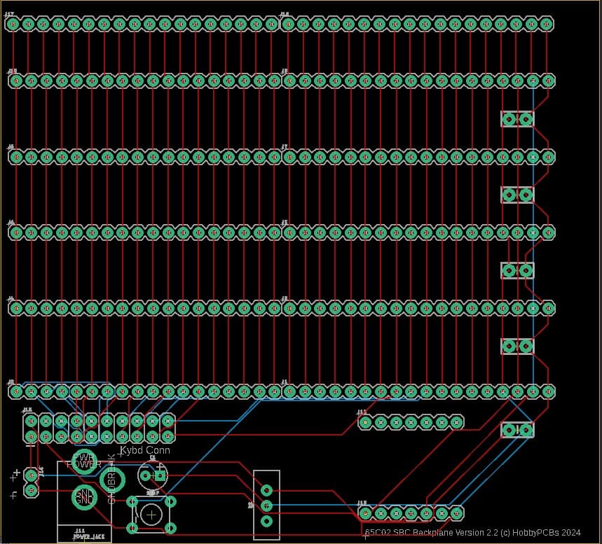
Fast-forward many years and the 6502 is still going strong, thanks to Western Design Center's modern W65C02S variant. Inspired by Grant Searle's excellent minimal 6502 design and the classic Cegmon monitor ROM, I designed a series of expansion boards that plug into a common backplane.
All boards are available as bare PCBs (you source the components) via my Tindie store. Schematics, BOMs, and memory maps are all freely available on the product pages.
6502 Retro
W65C02 SBC ecosystem
Amateur Radio
G3PHB — VHF/UHF modules
Since 1979 — building and learning from bare metal. These PCBs are a passion project, not a business. Every design is documented, and tested fully.
Products
All boards are designed to work together via the Backplane. PCBs available on Tindie.
Gotek Floppy Emulators
The Floppy Disk IF board supports not just real 5.25" Shugart drives but also Gotek floppy emulators. These small devices emulate a standard floppy drive using a USB stick, making it easy to load disk images on retro hardware without hunting for old media.
Gotek units running the FlashFloppy firmware are the recommended choice for use with this interface. They work out of the box with the controller on the Floppy Disk IF board.









